<

Carta Alir In English

<
2 0 Algoritma Pseudokod Carta Alir

2 0 Algoritma Pseudokod Carta Alir

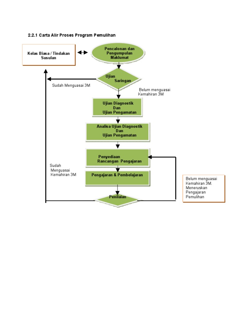
Moe Carta Alir Proses Pelaksanaan Program Pemulihan

Moe Carta Alir Proses Pelaksanaan Program Pemulihan

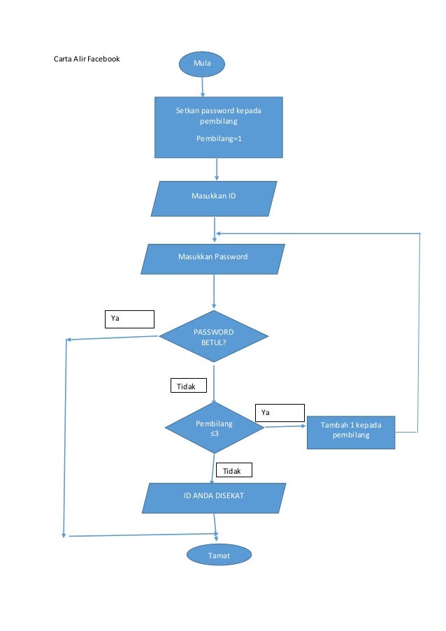
Carta Alir Facebook 20180422

Carta Alir Facebook 20180422

Official Portal Esc Process Flow Chart For Appointment Of Member Of Executive Group

Official Portal Esc Process Flow Chart For Appointment Of Member Of Executive Group

Official Portal Esc Process Flow Chart For Appointment Of Teacher

Official Portal Esc Process Flow Chart For Appointment Of Teacher

Laman Web Rasmi Hospital Universiti Sains Malaysia Carta Alir

Laman Web Rasmi Hospital Universiti Sains Malaysia Carta Alir

Laman Web Rasmi Hospital Universiti Sains Malaysia Carta Alir

Carta Aliran Wikipedia Bahasa Melayu Ensiklopedia Bebas

Carta Aliran Wikipedia Bahasa Melayu Ensiklopedia Bebas

Carta Alir Interactive Worksheet

Carta Alir Interactive Worksheet

Algoritma Pseudokod Carta Alir Interactive Worksheet

Algoritma Pseudokod Carta Alir Interactive Worksheet

2 0 Algoritma Pseudokod Carta Alir

2 0 Algoritma Pseudokod Carta Alir

3 Panduan Pembinaan Carta Alir

3 Panduan Pembinaan Carta Alir

Official Website Of The Commission Of The City Of Kuching North

Official Website Of The Commission Of The City Of Kuching North

Algoritma Simbol Interactive Worksheet

Algoritma Simbol Interactive Worksheet

Carta Aliran Projek

Carta Aliran Projek

Carta Alir Pendaftaran Premis Makanan Secara

Carta Alir Pendaftaran Premis Makanan Secara

Carta Alir Penubuhan Dan Penstrukturan Semula Fakulti Pusat Institut

Carta Alir Penubuhan Dan Penstrukturan Semula Fakulti Pusat Institut

Hydrological Data Application H2o Water Gov Myh2o Water Gov My Flow Carta Alir Permohonan Data Hidrolomicrosoft Word Carta Alir Permohonan Data Hidrologi Bi Author Sitinoraina Created Date 9 24 2013 1 01 03 Pm

Hydrological Data Application H2o Water Gov Myh2o Water Gov My Flow Carta Alir Permohonan Data Hidrolomicrosoft Word Carta Alir Permohonan Data Hidrologi Bi Author Sitinoraina Created Date 9 24 2013 1 01 03 Pm

Carta Alir Menggunakan Aplikasi Scratch 2

Carta Alir Menggunakan Aplikasi Scratch 2

Laman Web Rasmi Hospital Universiti Sains Malaysia Carta Alir

Laman Web Rasmi Hospital Universiti Sains Malaysia Carta Alir

Carta Alir Proses Program Pemulihan

Carta Alir Proses Program Pemulihan

Source : pinterest.com